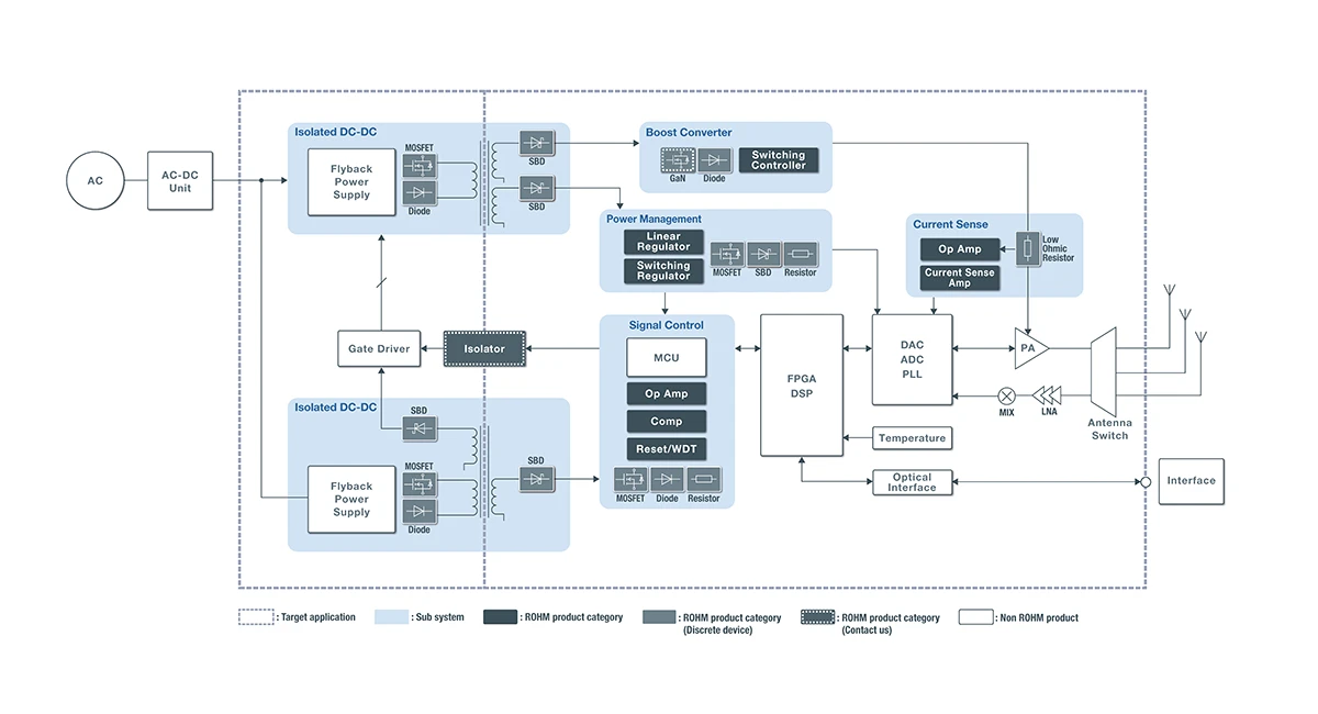
Base Station Remote Radio Head (RRH)
5G and other high-speed communication base stations require high speed, high power systems capable of handling large-volume signal processing for wireless demodulation and packet transmission. At the same time, due to the need for numerous communication cells based on processing capacity and coverage range, base stations must be small enough for flexible deployment in various locations.
To support these demands, ROHM provides a comprehensive lineup that includes power semiconductors, compact high-voltage devices tailored to each system block, and high efficiency power supply ICs that help reduce component count, contributing to both lower power consumption and the miniaturization of base station equipment.
Topology Selection
When designing circuits, especially power circuits, it's essential to choose a circuit configuration that aligns with the required specifications, as the input/output voltages, power levels, and isolation needs will vary by application. Optimal component selection also depends on the topology. Using inappropriate components can lead to performance shortfalls, potentially requiring a complete redesign of the circuit. ROHM’s topology selection page helps users identify the most suitable devices for various circuit designs.
Reference Design
ROHM provides a system-level evaluation board (solution board) that combines ROHM's IC and discrete products. We have already solved not only the characteristics of individual products but also the problems that may occur when combining them to build a system, thus contributing significantly to the reduction of development time for our customers.
Design Model
ROHM offers simulation models, including thermal models, PLECS models, and Ray files, for circuit and thermal simulations of discretes and ICs, including power devices.
ROHM Solution Simulator
ROHM Solution Simulator is a new web-based electronic circuit simulation tool that can carry out a variety of simulations, from initial development that involves component selection and individual device verification to the system-level verification stage.
*MyROHM Login Required.
Video
-
ROHM SiC Power Solutions
-
Flexible Lines
Catalog
- Application Brochure for Industrial
- Power Device Catalog
- Next Generation Op Amp Brochure
- DC-DC Converter Selection Guide



