Sensor Evaluation Kit TOP
Evaluation Kit
-
Barometric Pressure Sensor
BM1390GLV-EVK-001 -
Accelerometer Sensor
KXTJ3-1057-EVK-002 -
Temperature Sensor
BH1900NUX-EVK-001 -
Ambient Light Sensor and Proximity Sensor
RPR-0521RS-EVK-001 -
Hall Effect Sensor
BD7411G-EVK-001 -
Temperature Sensor
BD1020HFV-EVK-001
Shield for Arduino
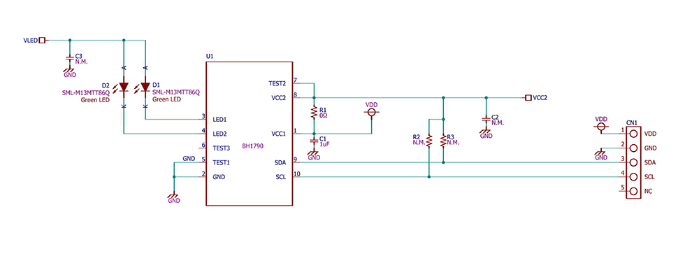
An optical heart rate sensor measures pulse waves, which are changes in the volume of a blood vessel that occur when the heart pumps blood. Pulse waves are detected by measuring the change in volume using an optical sensor and green LED. Adopting an optical filter optimized for pulse wave detection in the sensor block minimizes the effects of ambient light such as red and infrared rays. This enables high quality pulse signals to be acquired, even outdoors. In addition, leveraging optical sensor technology cultivated over many years allowed ROHM to significantly increase the sensitivity of the sensor block. Support for low brightness low VF LEDs makes it possible to achieve a low power optical heart rate monitoring system without the need for external circuitry (i.e. boost circuit). This contributes to longer operating times in wearables with limited battery capacity.
Sensor Module (Sold Separately)
Datasheets
Pinout/Shield Information
Circuit Diagram

Board Layout
Hardware Settings

- Insert the board into the I2C area
- Power Supply Voltage Settings (3.0V)
- Connect VLED to 5.0V
Manuals
Software








